RESOLUCIÓN de 27 de noviembre de 2025, de la Dirección General de Sostenibilidad, por la que se formula informe de impacto ambiental al proyecto de construcción de punto limpio en la localidad de Retamosa de Cabañas (Cáceres) cuyo promotor es el Ayuntamiento de Cabañas del Castillo. Expte.: IA25/1121.
TEXTO ORIGINAL
La Ley 16/2015, de 23 de abril, de protección ambiental de la Comunidad Autónoma de Extremadura, en su artículo 73 prevé los proyectos que deben ser sometidos a evaluación ambiental simplificada por el órgano ambiental a los efectos de determinar que el proyecto no tiene efectos significativos sobre el medio ambiente, o bien, que es preciso su sometimiento al procedimiento de evaluación de impacto ambiental ordinaria, regulado en la subsección 2.ª de sección 2.ª del capítulo VII, del título I, de la ley, por tener efectos significativos sobre el medio ambiente.
El proyecto de construcción de un punto limpio en la localidad de Retamosa de Cabañas (Cáceres), cuyo promotor es el ayuntamiento de Cabañas del Castillo, se encuadra en el grupo 9. Otros proyectos , epígrafe b) Instalaciones de eliminación o valorización de residuos no incluidas en el anexo I, excepto la eliminación o valorización de residuos propios no peligrosos en el lugar de producción , del anexo V de la Ley 16/2015, de 23 de abril, de protección ambiental de la Comunidad Autónoma de Extremadura.
Es órgano competente para la formulación del informe de impacto ambiental relativo al proyecto, la Dirección General de Sostenibilidad de la Consejería de Agricultura, Ganadería y Desarrollo Sostenible de conformidad con lo dispuesto en el artículo 7.1.d) del Decreto 233/2023, de 12 de septiembre, por el que se establece la estructura orgánica de la Consejería de Agricultura, Ganadería y Desarrollo Sostenible y se modifica el Decreto 77/2023, de 21 de julio, por el que se establece la estructura orgánica básica de la Administración de la Comunidad Autónoma de Extremadura.
Los principales elementos del análisis ambiental del proyecto son los siguientes:
1. Objeto, descripción y localización del proyecto.
El objetivo del proyecto es la construcción de un punto limpio para la recogida selectiva de residuos domésticos con el fin de mejorar la gestión de residuos en este municipio.
El promotor del proyecto es el Ayuntamiento de Cabañas del Castillo.
Las obras consisten en la demolición de la plataforma existente y la construcción de un recinto de forma rectangular de una superficie de 220 metros cuadrados, con cerramiento, puerta de acceso, solera de hormigón y zona cubierta, localizados en la parcela 7, polígono 4, del término municipal de Cabañas del Castillo.
2. Tramitación y consultas.
Con fecha 29 de agosto de 2025, el Ayuntamiento de Cabañas del Castillo remitió a la Dirección General de Sostenibilidad, el documento ambiental del proyecto con objeto de determinar la necesidad de sometimiento al procedimiento de evaluación de impacto ambiental.
Dando cumplimiento a lo establecido en el artículo 75.1 de la Ley 16/2015, de 23 de abril, de protección ambiental de la Comunidad Autónoma de Extremadura, con fecha 18 de septiembre de 2025, la Dirección General de Sostenibilidad realiza consultas a las Administraciones Públicas afectadas y las personas interesadas que se relacionan en la tabla adjunta. Se han señalado con una X aquellas Administraciones Públicas y personas interesadas que han emitido respuesta.
|
Relación de consultados
|
Respuestas recibidas
|
|---|
|
Servicio de Conservación de la Naturaleza y Áreas Protegidas
|
X
|
|
Ayuntamiento de Cabañas del Castillo
|
X
|
|
Dirección General de Bibliotecas, Museos y Patrimonio Cultural
|
-
|
|
Dirección General de Urbanismo y Ordenación del Territorio. Servicio de Ordenación del Territorio.
|
X
|
|
Dirección General de Urbanismo y Ordenación del Territorio. Servicio de Urbanismo.
|
X
|
|
Servicio de Ordenación y Gestión Forestal. Dirección General de Gestión Forestal, Caza y Pesca.
|
-
|
|
Servicio Extremeño de Salud
|
X
|
|
Confederación Hidrográfica del Tajo
|
X
|
|
Sociedad Española de Ornitología, SEO Bird/Life
|
-
|
|
Asociación para la Defensa de la Naturaleza y de los Recursos de Extremadura (ADENEX)
|
-
|
|
Ecologistas en Acción
|
-
|
|
Asociación Ecologistas Extremadura
|
-
|
|
AMUS
|
-
|
|
GREENPEACE
|
-
|
|
Fundación Naturaleza y Hombre
|
-
|
Los informes emitidos por las distintas administraciones públicas se resumen a continuación:
— El día 26 de junio de 2025, antes de dar comienzo al procedimiento de evaluación de impacto ambiental, el Ayuntamiento de Cabañas del Castillo envió informe técnico expresando que el proyecto es urbanísticamente viable.
— Con fecha 23 de septiembre de 2025, el Servicio de Urbanismo de la Dirección General de Urbanismo y Ordenación del Territorio emite informe que se resume a continuación:
Informa que corresponde al municipio de Cabañas del Castillo el control de legalidad de esta actuación, comprobando su adecuación a las normas de planeamiento y al resto de legislación aplicable. Conforme a la Ley 11/2018, de 21 de diciembre, de ordenación territorial y urbanística sostenible de Extremadura, dentro de los usos permitidos en suelo rústico se encuentran los Equipamientos e infraestructuras públicos y privados de la letra f) del artículo 67.4.
— El día 29 de septiembre de 2025, el Servicio de Ordenación del Territorio de la Dirección General de Urbanismo y Ordenación del Territorio emite informe con la siguiente conclusión:
No se detecta afección sobre ningún instrumento de ordenación territorial en vigor (Plan Territorial, Plan de Suelo Rústico, Plan Especial de Ordenación del Territorio o Proyecto de Interés Regional).
— Con fecha 6 de octubre de 2025, la Confederación Hidrográfica del Tajo emite informe y condicionado como se resume a continuación:
Se informa que el área de estudio está en una zona protegida recogida en el PHT 2023-2027, dentro de la reserva hidrológica Río Almonte ES030RNF084 y de la zona de abastecimiento Arroyo del Tejar (CAP-1)- ES030ZCCM0000004191 . Entre las medidas que establece el Reglamento del Dominio Público Hidráulico, en su artículo 244 quáter, apartado 1, sobre el régimen de protección de las reservas, destaca:
e) La protección que se otorga a las reservas hidrológicas, y en especial a las reservas naturales fluviales y lacustres, se extiende a todas las actividades que se realicen en la cuenca vertiente de la masa de agua, incluyendo la protección a todos los cauces y manantiales situados aguas arriba del punto final de la reserva hidrológica.
f) Deberán respetarse los perímetros de protección que se establezcan de conformidad con el artículo 243 sexies. 2. En aquellos casos en que, por una intervención humana, se produzca el deterioro del estado o de las características hidromorfológicas de las reservas hidrológicas declaradas, el organismo de cuenca, sin perjuicio de la iniciación del procedimiento sancionador que corresponda, adoptará las medidas precisas para impedir un mayor deterioro y posibilitar la recuperación de esas características y del estado inicial. A tal efecto se repercutirá a los causantes del deterioro, las responsabilidades que procedan .
En relación con las aguas superficiales, la zona de actuación linda con el arroyo del Buche, y se informa de las condiciones que esto conlleva en cuanto a necesidad de autorización por el organismo de cuenca, instalaciones y actividades en zona de policía, y respeto a la zona de servidumbre.
También se indica que en el ámbito de actuación no se dispone de estudios oficiales relativos a dominio público hidráulico, zona de flujo preferente o Áreas de Riesgo Potencial Significativo de Inundación.
En relación con las masas de agua subterránea, se indica que, aunque las actuaciones no se encuentran sobre estas masas, han de ser protegidas en cualquier caso. Por ello la puesta en práctica de las actuaciones contempladas en el proyecto deberán tenerse en cuenta las consideraciones expuestas en el informe para evitar cualquier actuación que pudiera afectar negativamente al dominio público hidráulico.
En relación con los aprovechamientos de agua se indican los requisitos para el abastecimiento de aguas directamente del dominio público hidráulico (aguas superficiales y/o subterráneas) y de la necesidad de título concesional de aguas previo.
En relación con saneamiento y vertidos, se informa sobre la prohibición del vertido directo al Dominio Público Hidráulico, de las autorizaciones de vertido y sus requisitos.
Se refieren también indicaciones respecto a los depósitos de combustibles y redes de distribución de los mismos, respecto a los movimientos de tierras y el drenaje, a la impermeabilización de zonas donde se realicen otras actividades susceptibles de contaminar las aguas, respecto al parque de maquinaria, y sobre las captaciones de agua.
— Con fecha 21 de octubre de 2025, el Servicio Extremeño de Salud informa que, revisada la documentación, la valoración final se considera favorable, si bien las medidas preventivas consideradas en el proyecto se consideran incompletas, faltando las medidas a seguir según emisiones lumínicas y electromagnéticas y/o radioeléctricas.
— El día 23 de octubre de 2025, el Servicio de Conservación de la Naturaleza y Áreas Protegidas de la Dirección General de Sostenibilidad informa como se resume a continuación:
La actuación no se encuentra dentro de los límites de ningún espacio incluido en Red Natura 2000, ni se prevé que pueda afectar de forma apreciable a los mismos o a sus valores ambientales siempre que se cumplan las medidas preventivas, protectoras y correctoras indicadas en la documentación ambiental aportada por el promotor.
3. Análisis del expediente.
Una vez analizada la documentación que obra en el expediente, y considerando las respuestas recibidas a las consultas, se realiza el siguiente análisis para determinar la necesidad de sometimiento del proyecto al procedimiento de evaluación de impacto ambiental ordinaria previsto en la subsección 2.ª de la sección 2.ª del capítulo VII del título I, según los criterios del anexo X, de la Ley 16/2015, de 23 de abril, de protección ambiental de la Comunidad Autónoma de Extremadura.
3.1. Características del proyecto.
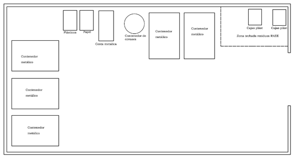
El objetivo del proyecto es la construcción de un punto limpio para la recogida selectiva de residuos domésticos con el fin de mejorar la gestión de residuos en el municipio de Cabañas del Castillo. Esto conlleva la construcción de un recinto de forma rectangular de 220 metros cuadrados de superficie, para albergar los diferentes contenedores para la recogida de residuos. Las obras y características del punto limpio son las que a continuación se describen.

Localización del punto limpio. Fuente: Documento ambiental

Planta de distribución del punto limpio. Fuente: Documento ambiental
— Limpieza y desbroce de la superficie afectada, con la demolición de la plataforma que existe en el recinto.
— Cerramiento de malla de simple torsión de 2,00 metros de altura, excepto en la zona techada donde será un cerramiento con fábrica de bloques con la misma altura.
— Nivelación y extensión de una capa de zahorra de 15 cm de espesor, con coronación de solera de hormigón armado y fratasado de 15 cm. de espesor.
— Puerta de acceso con dimensión 4,00x2,00 metros, en el mismo material utilizado para el cerramiento.
— Cubierta de dimensiones 5,00x3,00 con chapa simple prelacada, sobre estructura metálica ligera.
— Canal de drenaje superficial para la recogida de derrames procedentes de la zona RAEE formado por piezas de hormigón prefabricadas, de 100x14,1x12,5 cm. de medidas exteriores, conectado mediante tubería de PVC de 125 mm a una arqueta prefabricada de hormigón estanca registrable.
— Contenedores de recogida de materiales:
Contenedores metálicos de 3,50x2,30x0,76 abierto 5 ud.
Contenedores metálico tipo canasta de medidas 2,30x1,10x2,00 1 ud.
Contenedor tipo iglú de 1,45x1,45x1,45 1 ud.
Caja de plástico de medidas 1,20x1,00x0,76 (RAEE) 2 ud.
Contenedor recogida papel y cartón 1 ud.
Contenedor de recogida de plásticos 1 ud.
La instalación no dispone de abastecimiento de agua, ni saneamiento ni abastecimiento eléctrico, ni tampoco se incluyen en este proyecto.
3.2. Descripción del lugar.
El terreno es propiedad del Ayuntamiento de Cabañas del Castillo y está localizado a las afueras de la localidad de Retamosa de Cabañas, próximo a la carretera CC-424 en la parcela 7 del polígono 4, paraje La Fuente, con referencia catastral 10034A004000070000GI. Esta parcela tiene una superficie total de 1.042 m2, de los que el punto limpio ocupará 220 metros cuadrados.
Es un terreno sin arbolado, próximo al arroyo del Buche, que se ha sido utilizado como acopio de materiales y restos de construcción, por lo que está parcialmente degradado.
El proyecto no está dentro de los límites de ningún espacio incluido en Red Natura 2000, aunque si dentro del Espacio Natural de Interés Geoparque Villuercas-Ibores.
En esta área no se tiene conocimiento de restos arqueológicos ni consta la realización de intervenciones arqueológicas previas.
3.3. Estudio de alternativas.
Se descarta la alternativa de no actuación por considerar que el punto limpio es un servicio necesario para la población de Retamosa de Cabañas.
De las alternativas posibles de ubicación del Punto Limpio se elige esta al considerar que es propiedad del ayuntamiento, está cerca de los usuarios, no se han identificado afecciones relevantes al medio ambiente debidas al desarrollo de proyecto.
3.4. Características del potencial impacto.
— Red Natura 2000 y Áreas Protegidas.
El proyecto no se encuentra dentro de los límites de ningún espacio incluido en Red Natura 2000.
Se considera que, con la aplicación de medidas preventivas y correctoras, el proyecto no es susceptible de causar degradaciones sobre los hábitats ni alteraciones significativas sobre las especies por las que se han declarado los lugares de la Red Natura 2000, y que resulta compatible con los planes de protección vigentes de las especies presentes.
— Sistema hidrológico y calidad de las aguas.
En lo referente a zonas protegidas recogidas oficialmente en el PHT 2023-2027, el área en donde se desarrollan las actuaciones se encuentra en la reserva hidrológica Río Almonte ES030RNF084 y de la zona de abastecimiento Arroyo del Tejar (CAP-1)- ES030ZCCM0000004191 .
En relación con las aguas superficiales, la zona de actuación linda con el Arroyo del Buche, del que dista aproximadamente 10 metros por lo que está comprendida en la zona de policía y fuera de la zona de servidumbre.
La instalación que se proyecta no prevé vertidos, ya que no cuenta con abastecimiento de agua, ni se van a instalar servicios ni fosa séptica. Para derrames accidentales se ha previsto un canal de drenaje superficial conectado por tubería a una arqueta de hormigón estanca en la que recoger las posibles aguas contaminadas, hasta que se entreguen a un gestor de residuos autorizado. Con la aplicación de las medidas contempladas en este informe las masas de agua superficiales no se verán afectadas por el proyecto.
— Masas de agua subterránea.
La parcela no se encuentra sobre ninguna masa de agua subterránea catalogada y en el Mapa Hidrogeológico de Extremadura se califica el área como formaciones geológicas generalmente impermeables o de muy baja permeabilidad y formaciones metadetríticas, ígneas y evaporíticas de permeabilidades baja y media .
Con la aplicación de las medidas contempladas en este informe las masas de agua subterráneas no se verán afectadas por el proyecto.
— Suelo.
El suelo puede verse afectado en la fase de obras por contaminación, compactación y erosión, si bien es un suelo ya antropizado y compactado, donde la contaminación y derrames accidentales están controlados mediante la aplicación de las medidas indicadas en este informe. Por esto se considera un impacto de magnitud leve, que mediante la correcta aplicación de medidas preventivas y/o correctoras se reduce a un impacto aceptable para el medio edáfico.
— Fauna.
No se prevé la alteración de valores faunísticos relevantes debido a la antropización previa de la zona. Mediante la aplicación de las medidas previstas en el presente informe, se considera que el impacto será compatible.
— Vegetación.
La vegetación presente en el área ya está limitada por el uso actual y la parcela no dispone de vegetación arbórea. Por esto se considera que el impacto sobre la vegetación no es significativo.
— Paisaje.
Para valorar el impacto sobre el paisaje hay que tomar en cuenta las dimensiones reducidas del proyecto, su localización junto a un núcleo urbano y también su ubicación dentro del Espacio Natural de Interés Geoparque Villuercas-Ibores. Se estima que las medidas previstas serán suficientes para mitigar este impacto.
— Calidad del aire, ruido y contaminación lumínica.
La calidad del aire se verá afectada por la emisión de partículas derivadas del trabajo con maquinaria y por gases derivados de la combustión en los motores de vehículos y maquinaria, tanto en las obras como en la fase de funcionamiento del punto limpio. El proyecto no contempla iluminación y el ruido proviene del trabajo con maquinaria. Una vez concluidas las obras parte de esta afección desaparece. No obstante, se incorporan en este informe una serie de medidas para mitigar estos efectos.
— Patrimonio arqueológico y dominio público.
Si bien no existe registro de patrimonio arqueológico en el área, se introduce en el condicionado del presente informe de impacto ambiental una medida de cara a la protección del patrimonio arqueológico no detectado.
— Consumo de recursos y cambio climático.
La fase de obra supondrá un efecto directo, puntual y negativo sobre el cambio climático, al generarse emisiones debidas a la actividad. Tales impactos se producirán a corto plazo y si bien permanecerán de forma temporal, serán recuperables y reversibles.
— Medio socioeconómico.
El impacto para este medio es positivo por la generación de empleo y de actividad económica, así como por la mejora de la gestión de los residuos en el municipio.
— Sinergias.
Al tratarse de un proyecto en una zona puntual no se esperan efectos sinérgicos y/o acumulativos como consecuencia de su ejecución.
— Vulnerabilidad del proyecto. Riesgos de accidentes graves o catástrofes.
Con relación al apartado sobre la vulnerabilidad del proyecto, de conformidad con lo estipulado en la Ley 9/2018, de 5 de diciembre, por la que se modifica la Ley 21/2013, de 9 de diciembre, de evaluación ambiental, se cumplirá lo referido a la vulnerabilidad del proyecto frente a catástrofes naturales y accidentes graves del proyecto, así como las medidas para mitigar el efecto adverso significativo sobre el medio ambiente. La superficie del proyecto está incluida en la Zona de Alto Riesgo de Incendios denominada Ibores.
En conclusión, se trata de una actividad que no tiene efectos adversos significativos sobre el medio ambiente, siempre que se apliquen las medidas recogidas en el apartado 4 Condiciones y medidas para prevenir, corregir y compensar los efectos sobre el medioambiente . Igualmente, el proyecto no afecta a espacios de la Red Natura 2000. Por ello, del análisis técnico se concluye que no es preciso someter el proyecto a evaluación de impacto ambiental ordinaria.
4. Condiciones y medidas para prevenir, corregir y compensar los efectos sobre el medioambiente.
4.1. Condiciones de carácter general.
Deberán cumplirse todas las medidas protectoras y correctoras descritas en el documento ambiental, en tanto no entren en contradicción con el condicionado del presente informe.
No se realizará ningún tipo de obra auxiliar sin contar con su correspondiente informe, según la legislación vigente.
El incumplimiento de las condiciones de este informe puede ser constitutivo de una infracción administrativa de las previstas en la Ley 16/2015, de 23 de abril, de protección ambiental de la comunidad autónoma de Extremadura.
El Servicio de Prevención, Calidad Ambiental y Cambio Climático, en cumplimiento de la Ley 16/2015, de 23 de abril, de protección ambiental de la Comunidad Autónoma de Extremadura, podrá exigir la adopción de nuevas medidas protectoras, correctoras o complementarias, al objeto de evitar o minimizar posibles impactos no detectados ni contemplados en el presente informe.
Si durante la ejecución del proyecto o la fase de explotación se detectara la presencia de alguna especie incluida en el Catálogo Regional de Especies Amenazadas de Extremadura que pudiera verse afectada por el mismo, se estará a lo dispuesto por el personal técnico de la Dirección General de Sostenibilidad, previa comunicación de tal circunstancia.
Se contactará con el Coordinador de los Agentes del Medio Natural de la UTV 3
(coordinacionutv3@juntaex.es ) antes del inicio de las obras, quien comprobará el cumplimiento del condicionado ambiental, así como posibles afecciones no contempladas. La conclusión de los trabajos se comunicará igualmente al Coordinador, con el fin de comprobar que se han realizado conforme a las condiciones técnicas establecidas.
Se informará a todo el personal implicado en la ejecución de este proyecto del contenido del presente informe de impacto ambiental, de manera que se ponga en su conocimiento las medidas que deben adoptarse a la hora de realizar los trabajos. Asimismo, se dispondrá de una copia del presente informe en el lugar donde se desarrollen los trabajos.
Deberá tenerse en cuenta la normativa en materia de incendios forestales, Decreto 260/2014, de 2 de diciembre, por el que se regula la Prevención de los incendios forestales en la Comunidad Autónoma de Extremadura y modificaciones posteriores, así como el Decreto 52/2010, de 5 de marzo, por el que se aprueba el plan de lucha contra incendios forestales de la Comunidad Autónoma de Extremadura (Plan INFOEX), y modificaciones posteriores.
Deberá aplicarse toda la normativa relativa a ruidos tanto en fase de obra como de explotación. Se cumplirá la normativa al respecto, entre las cuales se encuentran el Decreto 19/1997, de 4 de febrero, de Reglamentación de Ruidos y Vibraciones de Extremadura y la Ley 37/2003, de 17 de noviembre, del Ruido.
Este proyecto se localiza dentro de la Zona de Policía de aguas del Arroyo del Buche, por lo que deberá contar de la preceptiva autorización del organismo de cuenca. En ningún caso se autorizarán dentro del Dominio Público Hidráulico la construcción, montaje o ubicación de instalaciones destinadas albergar personas, aunque sea con carácter provisional o temporal, de acuerdo con lo establecido en el artículo 51.3. del RDPH.
Como toda actuación que se realice en Zona de Policía (banda de 100 metros colindante con terrenos de Dominio Público Hidráulico), deberá atender a lo indicado en el artículo 9.4 del Reglamento del Dominio Público Hidráulico. Además, la Zona de Servidumbre (banda de 5 metros colindante con terrenos de Dominio Público Hidráulico) deberá ser respetada, según se establece en el artículo 6 del TRLA y en el artículo 7 del RDPH.
Los vallados que discurran por dominio público hidráulico y su zona de policía, tendrán que estar autorizados por el Organismo de cuenca y tomar en cuenta las siguientes indicaciones respecto a su diseño, ejecución:
— Los tramos de cerramiento que discurran sobre terrenos de dominio público hidráulico deberán proyectarse de manera que no se interfiera con el normal drenaje de las aguas, pudiéndose aceptar propuestas diseñadas a base de bandas flexibles, flotantes y basculantes dispuestas sobre un eje horizontal (viga o cable), que se situará a una altura mínima de 1 metro sobre el nivel de la máxima crecida ordinaria (MCO), no permitiéndose la instalación de elementos fijos (apoyos, estribos, etc.) dentro del dominio público hidráulico.
— Los elementos del cerramiento que ocupen terrenos pertenecientes a la zona de servidumbre deberán ser desmontables, sin encontrarse anclados al terreno, instalándose en cualquier caso puertas de libre acceso en las márgenes afectadas, debiéndose colocar en cada una de ellas un indicador con la leyenda Puerta de acceso a Zona de Servidumbre de uso público . Se deberán posibilitar en todo momento las funciones establecidas en el artículo 7 del Reglamento del Dominio Público Hidráulico para dicha zona, en concreto el paso público peatonal y para el desarrollo de los servicios de vigilancia.
— Las autorizaciones para instalar los cerramientos serán provisionales y a título precario, pudiendo ser demolidas las obras cuando esta Confederación Hidrográfica lo considere oportuno por causa de utilidad pública, sin que por ello tenga derecho a indemnización alguna el interesado.
En la construcción del cerramiento, además de los condicionantes citados, se deberá atender a lo dispuesto en el Decreto 226/2013, de 3 de diciembre, por el que se regulan las condiciones para la instalación, modificación y reposición de los cerramientos cinegéticos y no cinegéticos en la Comunidad Autónoma de Extremadura.
Si para el abastecimiento de agua se pretendiera emplear la red de distribución de abastecimiento municipal, será el Ayuntamiento quien deberá conceder la autorización para dicha conexión. Si por el contrario se decidiera en algún momento realizar el abastecimiento de aguas (o parte de él) directamente del dominio público hidráulico (aguas superficiales o subterráneas), deberá disponer de un título concesional de aguas, cuyo otorgamiento corresponde a la Confederación Hidrográfica y es a quién deberá solicitarse. Las modificaciones en el aprovechamiento de aguas de títulos concesionales en vigor requieren también autorización por parte del organismo.
4.2. Medidas en la fase de ejecución.
No se permite arrojar, depositar, enterrar o incinerar basuras, escombros o residuos de cualquier origen y naturaleza en las zonas de actuación. Se incluyen aquí residuos y derrames producto de operaciones de mantenimiento o reparación de la maquinaria de obra. Se deberá proceder a la retirada de cualquier tipo de residuo no biodegradable generado por la maquinaria u operarios, los cuales se almacenarán en condiciones adecuadas de higiene y seguridad mientras se encuentren en su poder, debiendo ser entregados a un gestor autorizado para su tratamiento adecuado, y disponer de acreditación documental de dicha entrega. En todo caso se cumplirá lo establecido en la Ley 7/2022, de 8 de abril, de residuos y suelos contaminados para una economía circular.
Se dispondrá de un plan de actuación que, en caso de vertidos accidentales facilite la acción rápida y eficaz, contando con los medios adecuados (tierras absorbentes, aspiradora de líquidos, etc.) para inertizar vertidos y derrames. Si fuera preciso se procederá a la retirada del suelo afectado y tratamiento por un gestor autorizado.
Los residuos de construcción y demolición que se pudieran generar durante la ejecución del proyecto se deberán separar adecuadamente y entregar a una planta de reciclaje autorizada para su tratamiento, cumpliendo en todo caso lo establecido en el Real Decreto 105/2008, de 1 de febrero, por el que se regula la producción y gestión de los residuos de construcción y demolición, y en el Decreto 20/2011, de 25 de febrero, por el que se establece el régimen jurídico de la producción, posesión y gestión de los residuos de construcción y demolición en la Comunidad Autónoma de Extremadura.
Se utilizarán los accesos existentes para la realización de los trabajos, minimizando la entrada de máquinas o vehículos de transporte de materiales en los lugares naturales. Si se mejoran estos accesos o se construyen nuevos, se deberá respetar la capacidad hidráulica de los cursos de agua y vaguadas que atraviesen y no se llevará a cabo ninguna actuación que pueda afectar negativamente a la calidad de las aguas.
Se ejecutarán las medidas necesarias para conseguir la integración paisajística de todas las instalaciones, mediante el empleo de materiales acordes al entorno, evitando el uso de materiales reflectantes u otros elementos llamativos y de afección paisajística. Una pantalla vegetal resultaría útil para minimizar este impacto.
No podrán verse afectados los elementos estructurales del paisaje agrario de interés para la biodiversidad (linderos de piedra y de vegetación, muros de piedra, majanos, regatos, fuentes, pilones, charcas, afloramientos rocosos, etc.).
No se emplearán herbicidas en las labores de limpieza de la vegetación por el alto riesgo de contaminación de las aguas públicas y el daño a las poblaciones animales silvestres.
Si durante la ejecución de las obras se hallasen restos u objetos de valor arqueológico, el promotor y/o la dirección facultativa de la misma paralizarán inmediatamente los trabajos, tomarán las medidas adecuadas para la protección de los restos y comunicarán su descubrimiento en el plazo de cuarenta y ocho horas a la Consejería de Cultura. Todas las actividades aquí contempladas se ajustarán a lo establecido al respecto en el título III de la Ley 2/99 de Patrimonio Histórico y Cultural de Extremadura y en el Decreto 93/97 regulador de la actividad arqueológica en Extremadura.
4.3. Medidas en fase de explotación.
Todas aquellas zonas de la instalación en donde vayan a desarrollarse actividades susceptibles de contaminar las aguas superficiales o subterráneas, deberán de estar debidamente impermeabilizadas y además confinadas para evitar desbordamientos hacia zonas no impermeabilizadas, o proceder de otras maneras tales que se evite la mencionada contaminación.
— En relación a los vertidos:
— Queda prohibido con carácter general el vertido directo o indirecto de aguas y productos residuales susceptibles de contaminar las aguas continentales o cualquier otro elemento del dominio público hidráulico, salvo que se cuente con la previa autorización. Dicha autorización corresponde a la Confederación Hidrográfica del Tajo, salvo para los vertidos efectuados en cualquier punto de la red de alcantarillado o de colectores gestionados por las Administraciones autonómicas o locales o por entidades dependientes de las mismas, en los que la autorización corresponderá al órgano autonómico o local competente.
— Deberá realizarse una adecuada gestión para evitar que las aguas de escorrentía pluvial incorporen contaminación adicional susceptible de contaminar las aguas continentales o cualquier otro elemento del dominio público hidráulico, sin comprometer la consecución de los objetivos medioambientales y el cumplimiento de las normas de calidad ambiental establecidas en el medio receptor conforme a la legislación de aguas.
Deberán habilitarse las correspondientes áreas de almacenamiento para los residuos que llegan al punto limpio, en función de su tipología, clasificación y compatibilidad, para lo cual, el espacio dentro de la instalación estará compartimentado.
En el caso de que se recojan residuos peligrosos debe realizar la comunicación previa a esta Dirección General de Sostenibilidad según el artículo 35 de la Ley 7/2022, de 8 de abril, de residuos y suelos contaminados para una economía circular. Conforme al artículo 21 de esta ley, en el almacenamiento de estos residuos se tendrá en cuenta:
— El lugar destinado al almacenamiento de residuos peligrosos deberá estar protegido de la intemperie y disponer de sistemas de retención de vertidos y derrames. Los contenedores de residuos peligrosos líquidos serán estancos para evitar fugas y entrada de otros contenidos y estarán adecuadamente identificados.
— No superar el tiempo de almacenamiento de seis meses desde que se inicie el depósito de residuos en el lugar de almacenamiento debiendo constar la fecha de inicio en el archivo cronológico y también en el sistema de almacenamiento (jaulas, contenedores, estanterías, entre otros) de esos residuos. La gestión posterior de estos residuos la realizarán empresas que estén registradas conforme a lo establecido en dicha ley.
Se debe evitar la acumulación de residuos no controlados en el exterior del punto limpio para evitar entre otros aspectos el deterioro del paisaje.
4.4. Medidas para la restauración una vez finalizada la actividad.
Al final de la vida útil de la instalación se deberá devolver al terreno a su estado original, aplicando las medidas necesarias para que recupere las características iniciales.
— Se desmantelarán todas las instalaciones, entregando los residuos a gestor autorizado.
— Se acondicionará la parcela para que recupere las características que permitan los usos propios de un suelo urbano consolidado.
4.5. Programa de vigilancia y seguimiento ambiental.
— Se realizará una labor de seguimiento ambiental del proyecto, en la que se verificará la adecuada aplicación de medidas preventivas y correctoras propuestas, informando a esta administración si se estima oportuno. Cualquier incidencia ambiental destacada deberá ser instantáneamente comunicada a las autoridades competentes.
— La actividad será sometida a inspección, vigilancia y control a efectos de comprobar que se realice según las condiciones recogidas en este informe de impacto ambiental, a fin de analizar, determinar y asegurar la eficacia de las medidas establecidas, así como de verificar la exactitud y corrección de la evaluación ambiental realizada.
— Cualquier incidencia ambiental destacada deberá ser comunicada a la autoridad ambiental a la mayor brevedad posible, emitiendo un informe extraordinario con la descripción de la misma, de las medidas correctoras aplicadas y de los resultados finales observados.
Teniendo en cuenta todo ello, así como la no afección del proyecto a espacios de la Red Natura 2000, esta Dirección General de Sostenibilidad a propuesta del Servicio de Prevención, Calidad Ambiental y Cambio Climático, resuelve, de acuerdo con la evaluación de impacto ambiental simplificada practicada conforme a lo previsto en la subsección 2.ª de la sección 2.ª del capítulo VII del título I, tras el análisis realizado con los criterios del anexo X de la Ley 16/2015, de 23 de abril, de protección ambiental de la Comunidad Autónoma de Extremadura, mediante la formulación de un informe de impacto ambiental, que no es previsible que el proyecto de construcción de un punto limpio en la localidad de Retamosa de Cabañas (Cáceres) , cuyo promotor es el ayuntamiento de Cabañas del Castillo, vaya a producir impactos adversos significativos sobre el medio ambiente, por lo que no se considera necesario someter el proyecto al procedimiento de evaluación de impacto ambiental ordinario.
El informe de impacto ambiental perderá su vigencia y cesará en la producción de los efectos que le son propios si, una vez publicado en el Diario Oficial de Extremadura, no se hubiera procedido a la autorización del proyecto en el plazo de cuatro años desde su publicación.
Su condicionado podrá ser objeto de revisión y actualización por parte del órgano ambiental cuando:
— Se produzca la entrada en vigor de nueva normativa que incida sustancialmente en el cumplimiento de las condiciones fijadas en el mismo.
— Cuando durante el seguimiento del cumplimiento del mismo se detecte que las medidas preventivas, correctoras o compensatorias son insuficientes, innecesarias o ineficaces.
De conformidad con lo dispuesto en el artículo 76.5 de la Ley 16/2015, de 23 de abril, de protección ambiental de la Comunidad Autónoma de Extremadura, el informe de impacto ambiental no será objeto de recurso alguno, sin perjuicio de los que, en su caso, procedan en vía administrativa o judicial frente al acto, en su caso, de autorización del proyecto.
El informe de impacto ambiental será objeto de publicación en el Diario Oficial de Extremadura y en la página web de la Consejería de Agricultura, Ganadería y Desarrollo Sostenible (http://extremambiente.gobex.es/ ).
El presente informe de impacto ambiental se emite a los solos efectos ambientales y en virtud de la legislación específica vigente, sin perjuicio de aquellas otras autorizaciones sectoriales o licencias que sean necesarias para la ejecución del proyecto.
Mérida, 27 de noviembre de 2025.
El Director General de Sostenibilidad,
GERMÁN PUEBLA OVANDO